开云-漫天嘘声下皇马勉强绝杀 阿韦洛亚“蜜月期”结束?

开云-漫天嘘声下皇马勉强绝杀 阿韦洛亚“蜜月期”结束?

皇马2比1巴列卡诺 体坛周报驻西班牙特约记者 吴昊宇 欧冠联赛阶段最后一轮,只需拿分就能直通淘汰赛的皇马被穆里尼奥带领的本菲卡击败,排名下滑到第9...

开云官网登录入口-马不停蹄!国少队将赴印尼 2月8日、11日热身两场

开云官网登录入口-马不停蹄!国少队将赴印尼 2月8日、11日热身两场

体坛周报全媒体记者马德兴深圳报道 正在深圳备战第21届U17亚洲杯决赛阶段比赛的中国2009年龄段U17国少队在2月2日结束了与乌兹别克U17国少队...

开云-缺席五夺亚军的迈阿密赛 纳达尔全力备战红土赛场

开云-缺席五夺亚军的迈阿密赛 纳达尔全力备战红土赛场

体坛周报全媒体发布 当地时间周二,纳达尔表示为了尽快恢复背部伤势,他将缺席本月晚些时候的ATP1000迈阿密公开赛。纳达尔的上一场比赛还是2021年...

开云app-【帆看世界】Vol 3: C罗回归皇马?我跟爆料者聊了聊

开云app-【帆看世界】Vol 3: C罗回归皇马?我跟爆料者聊了聊

由《体坛周报》与喜马拉雅FM联合推出的播客节目——《帆看世界丨武一帆个人电台》正式上线。 近期媒体爆料说C罗要回皇马。可信吗?本人联系到了爆料者.....

曝埃德尔谈妥圣保罗将签两年 携米兰达共赴巴豪门

曝埃德尔谈妥圣保罗将签两年 携米兰达共赴巴豪门

体坛周报全媒体记者王晓瑞报道 继米兰达基本敲定回归老东家圣保罗之后,又一位江苏队外援也将投奔这家巴甲豪门,他就是在去年中超冠亚军决赛,为球队夺冠打入...

开云官网登录入口-齐达内:亚特兰大发挥不好 加斯佩里尼:失误代价大
nba

开云官网登录入口-齐达内:亚特兰大发挥不好 加斯佩里尼:失误代价大

体坛周报全媒体记者 常山 皇马主场3比1击败亚特兰大,双杀对手晋级。主帅齐达内赛后说:“祝贺小伙子们,他们从头到尾踢得很精彩,对手对身体要求很高,我...

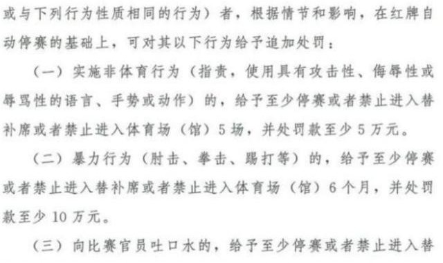
开云-为何要重罚球场“吐口水”?疫情期间祸从口出

开云-为何要重罚球场“吐口水”?疫情期间祸从口出

体坛周报全媒体记者毕陌报道 昨天中国足协发布了2021版本《中国足球协会纪律准则》,一共115条。一如既往,足协的文件和王小平先生的书法一样,受到了...

开云官网登录入口-恩比德缺席连胜不止 三军用命助76人力保东部第一

开云官网登录入口-恩比德缺席连胜不止 三军用命助76人力保东部第一

体坛周报全媒体记者 孔阳 即便恩比德因伤休战,但76人队却在延续着他们的连胜。在今天击败尼克斯之后,76人的连胜场次已经来到了6场,继续保持着对于篮...

开云官网登录入口-斗法杜锋仍显稚嫩!杨鸣为输球道歉:是我不够好
nba

开云官网登录入口-斗法杜锋仍显稚嫩!杨鸣为输球道歉:是我不够好

体坛周报全媒体记者 孔德昕 “恭喜广东!感谢所有支持这支球队的球迷,感谢整个赛季队员和教练组的辛勤付出!我尽力了!但我对不起大家!真的...对不起!...

开云app-【中超】张稀哲3分钟2球 国安2比0大连人迎赛季首胜

开云app-【中超】张稀哲3分钟2球 国安2比0大连人迎赛季首胜

体坛周报全媒体原创 北京时间5月4日20点,2021赛季中超联赛苏州赛区第三轮,北京国安和大连人的比赛在江阴体育中心进行。上半场比埃拉受伤离场,下半...